长虹道北侧、光明路西侧新建小区二期有变更
唐山信息港 发表于:2026-4-10 22:56 复制链接 看图 发表新帖
阅读数:324
唐山市自然资源和规划局发布建设项目规划公示↓

59492e878b5d38932756e2beaff4b03c.png
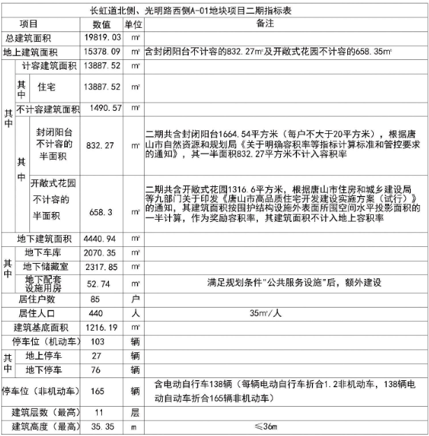
建设单位名称:唐山市中海宏洋房地产开发有限公司
建设项目名称:长虹道北侧、光明路西侧A-01地块项目二期变更
建设项目位置:长虹道北侧、光明路西侧
建设规模:总建筑面积19819.03㎡,地上建筑面积15378.09㎡,地下建筑面积4440.94㎡
建设层数:11层
建设高度:35.35米
公示期:2026年4月9日至2026年4月19日
f29e81f71fc733e54846aacd595a7010.jpg
0398323ada22ea92cb909cd9e2cef7c0.png
e0a763ccd9c26325768fdf4fed59e066.png
de37600aaecacbee9d8d1c07b20da6f2.png
af4544bbec8456f0f4f0da15bdb87e3b.png
6b0e3435a1d8b9e8a43b2f6d5299811e.png
返回列表 使用道具 举报
条评论
您需要登录后才可以回帖 登录 | 立即注册
相关推荐
©2001-2021 唐山信息港 http://www.tsxxg.com冀ICP备16001780号-4
首页联系我们客服微信:14369595Comsenz Inc.